Druckansicht der Internetadresse:

Studierendenparlament

Seite drucken

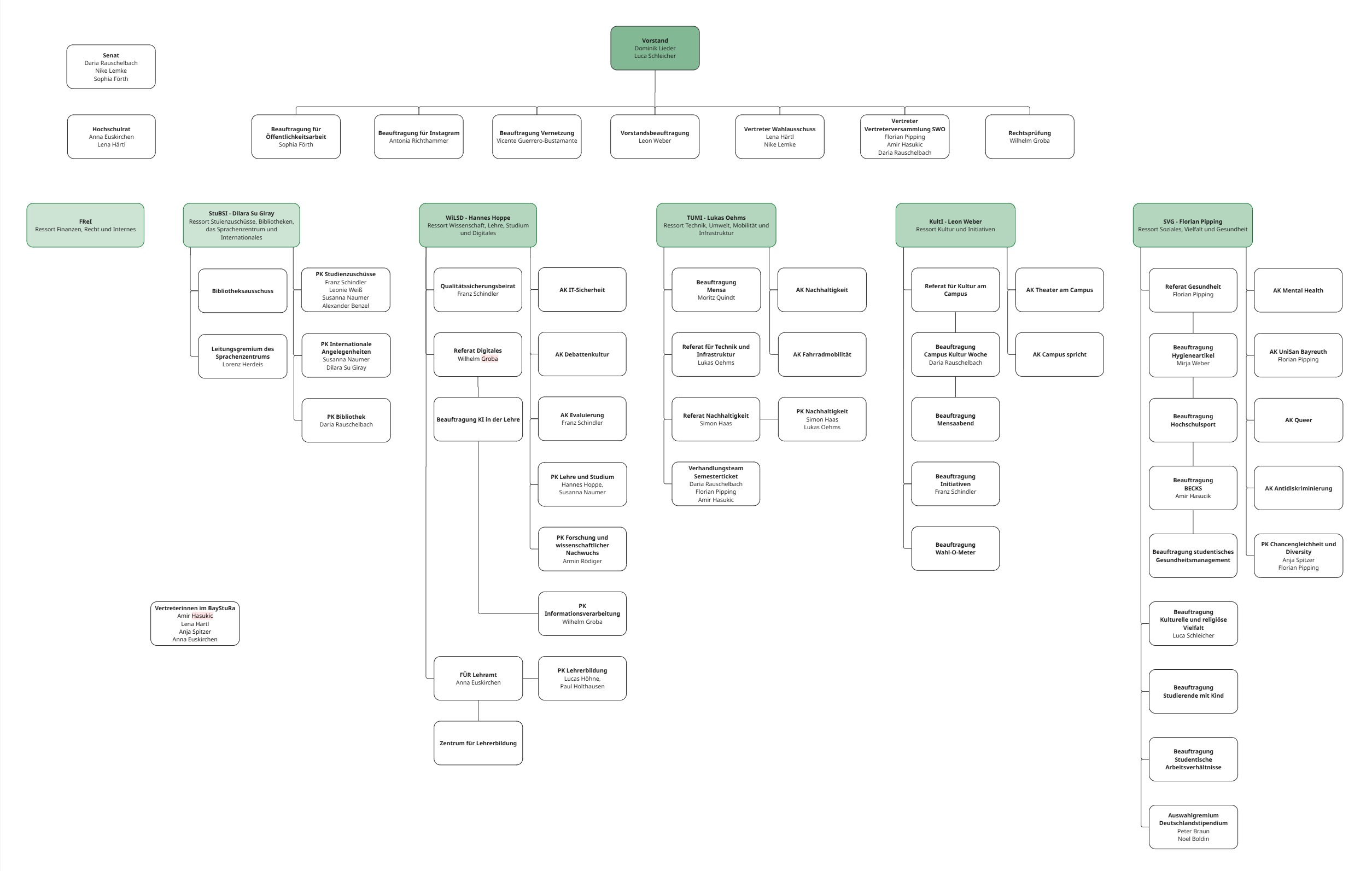
Organisationsstruktur des Studierendenparlaments 2024/25


Die Mitglieder des Studierendenparlaments 2025/26 haben in der konstituierenden Sitzung neben den Mitgliedern für Senat, Hochschulrat und die Präsidialkommissionen sowie dem Sprecherrat (Leitungen der Ressorts) auch eine Vielzahl an Beauftragungen für spezielle Sachthemen gewählt. 

Gut zu wissen: Als Sprecherin oder Sprecher und für sämtliche Beauftragungen kann jeder Studierende der Universität Bayreuth kandidieren, ohne selbst Mitglied im StuPa sein zu müssen. Bei Interesse meldet euch bei unseren Vorsitzenden oder dem zuständigen Ressort.


Erklärung des Aufbaus des Studierendenparlaments im Kurzüberblick

​Gewählte Mitglieder des StudierendenparlamentsEinklappen

​Die 34 Mitglieder des StuPas (20 über die Listen der politischen Hochschulgruppen GHG, LHG, Jusos und RCDS sowie 14 Fachschaftsvertreterinnen und -vertreter) sind die stimmberechtigten Personen in den Sitzungen des Studierendenparlaments.
Alle aktuellen Mitglieder des StuPas könnt ihr hier einsehen.

​VorstandEinklappen

Der Vorstand besteht aus dem Vorsitzenden sowie dem stellvertretenden Vorsitzenden, die von den Mitgliedern des StuPas im Rahmen der konstituierenden Sitzung gewählt werden.
​Mehr über die Aufgaben des Vorstandes erfahrt ihr unter Vorsitzende.

​​Sprecher (Ressortleitung)Einklappen

Die gewählten sechs Sprecherinnen und Sprecher bilden den Sprecherrat und leiten in Abstimmung mit dem Vorstand ihr jeweils für ein bestimmtes Sachgebiet zuständiges Ressort:

  • Wissenschaft, Lehre, Studium und Digitales (WiLSD): Hannes Hoppe 
  • Kultur und Initiativen (KultI): Leon Weber 
  • Technik, Umwelt, Mobilität und Infrastruktur (TUMI): Victor Sämisch 
  • Soziales, Diversity und Chancengleichheit (SVG): Ayse Ünlüyol 
  • Studienzuschüsse, Bibliotheken, Sprachenzentrum und Internationales (StuBSI): Dilara Su Giray 
  • Finanzen, Recht und Internes (FReI): Sebastian Selig

Der Sprecherrat kommuniziert mit der Verwaltung, organisiert Veranstaltungen und bringt Projekte voran, die das Leben für euch als Studierende angenehmer machen sollen. Die Aufgabe ist vergleichbar mit der Leitung eines Ministeriums.

​​ReferateEinklappen

Weil aber auch die Zuständigkeiten eines Ressort teilweise recht umfassend sind, werden manche Ressorts in einzelne Referate unterteilt, diese werden von Referentinnen und Referenten geleitet.

​​Beauftragungen: Präsidialkommissionen, ArbeitskreiseEinklappen

Um Sprecherrat und Referate zu entlasten, werden vom StuPa Beauftragungen eingesetzt. Diese sind jeweils einem Ressort oder Referat zugeordnet und arbeiten weitgehend eigenständig.

PräsidialkommissionenEinklappen

Präsidialkommissionen sind ein wichtiger Teil der StuPa-Arbeit – auch wenn sie nicht von diesem, sondern von der Hochschulleitung eingesetzt werden. Hier werden Themen diskutiert und entschieden, die euch im Studium direkt betreffen. Oft sind zwar die Sprecherinnen und Sprecher selbst in den Präsidialkommissionen ihres Bereiches, teilweise übernehmen aber auch andere Studierende diese wichtige Aufgabe. Die studentische Besetzung der Präsidialkommissionen wird ebenfalls durch das StuPa gewählt, die Kandidatur steht jedem Studierenden offen.

ArbeitskreiseEinklappen

Zu guter Letzt existieren noch die Arbeitskreise in zwei verschiedenen Varianten:

  • Manche sind Teil der Univerwaltung und funktionieren ähnlich wie Präsidialkommissionen – auch, wenn sie eher informeller Natur sind.
  • Andere sind Arbeitskreise des Studierendenparlaments. Sie sind rein studentisch und beschäftigen sich jeweils mit einer bestimmten Thematik oder Aufgabe.
SenatEinklappen

Der Senat entspricht dem Gemeinderat der Universität. Hier werden viele Entscheidungen in letzter Instanz getroffen: Prüfungsordnungen, Berufungen von Professorinnen und Professoren und Änderungen der Grundordnung als „Verfassung“ der Uni Bayreuth. Gleichzeitig dient er der Kommunikation zwischen der Hochschulleitung und den Fakultäten. Gemeinsam wählen die Mitglieder aus Senat und Hochschulrat auch den Präsidenten sowie die vier Vizepräsidentinnen und -präsidenten der Uni. Unter den 19 stimmberechtigten Mitgliedern sind auch drei Studierende, die durch das Studierendenparlament gewählt werden. 
Die aktuellen vom StuPa entsendeten Senatorinnen und Senatoren könnt ihr oben auf unserem Organigramm sehen.

HochschulratEinklappen

Der Hochschulrat ist das Gegenstück zum Senat und eine Art Aufsichtsrat der Universität. Er besteht zur Hälfte aus universitätsinternen und zur anderen Hälfte aus universitätsexternen Personen. Die insgesamt 14 Mitglieder kommen regelmäßig zusammen, um über die langfristige Entwicklung der Universität zu beraten und bestimmen zum Beispiel über die Einteilung der Fakultäten. Unter den stimmberechtigten Mitgliedern sind auch zwei Studierende, die durch das Studierendenparlament gewählt werden.
Den aktuellen vom StuPa entsendeten Hoschulrat könnt ihr oben auf dem Organigramm sehen.


Verantwortlich für die Redaktion: Vorstand StuPa

Instagram UBT-A